Fotball
Å oppnå noe sammen er sosialt og gir stor glede og mestringsfølelse, samtidig får du gode helsegevinster med å holde deg i aktivitet. Klubben har tilbud om spille fotball i alle aldre fra barn til du er godt voksen.
Lagoversikt 2026 - Gutter og herrer
| Lag | Trener | Lagleder |
| 8 år - f.2018 | Thomas Thorsen mob. 92889151 | Marthe Thorsen mob. 98642970 |
| 9 år - f.2017 | Vidar Fylkesnes mob. 90865179 Kjell Flotve mob. 47668811 | Monica Larsen mob. 92891823 |
| 10 år - f.2016 | Kurt Ruben Stensen mob. 91522118 | Jan Erik Reitan mob. 90191426 |
| 11 år - f.2015 | Atle Westerheim mob. 91835523 | Camilla Hult-Olsen mob. 92443334 |
| 12 år - f.2014 | Oddvar Olsen mob. 45638905 Stig Are Waage mob. 95976520 Arne Reiersen mob. 90762676 | Marian Soldal mob. 41245037 |
| 13 år - f.2013 | Sten Ove Eike mob. 97744849 Alexander Walhø mob. 99238696 | |
| 14 år - f.2012 | Leif Henning Stave mob. 98206609 Atle Stenseth mob. 91722406 | Christina Dysvik mob. 95973583 Rannveig MOrtensen mob. 97696582 |
| 19 år - f.2007-2009 | Andre Nordanger mob. 95725009 | |
| Senior | Odd Magnus Ferkingstad mob. 45210159 | Jon Marius Nymark mob. 97137356 |
| Senior - Rekrutt | Kjetil Hansen mob. 97051276 Svein Harald Vikra Haugen mob. 94143245 | |
| Senior - Oldboys | Anders Fjelltun mob. 90631981 Svein Erik Isaksen mob. 92880417 | Alexander Walhø mob. 99238696 |
Lagoversikt 2026 - Jenter og kvinner
| Lag | Trener | Lagleder |
| 8 år - f.2018 | Kjell Oddvar Svendsen mob. | Kamilla Rørbakk mob. 94057751 |
| 9 år - f.2017 | Gunnar Svela mob. 40232750 Espen Jakobsen mob. 92807487 | Hans Ivar Ytreland mob. 92452959 Linn Therese Syvertsen mob. 95770838 |
| 10 år - f.2016 | Aleksander Wahlø mob. 99238696 Espen S. Larsen mob.92891821 Gary Foster mob. 41198674 | Aleksander Wahlø mob. 99238696 |
| 11 år - f.2015 | Sten Ove Eike mob. 97744849 | Christina Dysvik mob. 95973583 Maj K. H-Svendsen mob. 99622877 |
| 12 år - f.2014 | Vidar Fylkesnes mob. 90865179 John Rasmus Eliassen mob. | Jens Inge Eng mob. 99262705 |
| 13 år - f.2013 | Nick Freier mob. 91732650 Alexander Hansen mob. 92625494 | Kirsten Sarkkinen mob. 97535018 |
| 15 år - f.2011-2012 | Anders Fjelltun mob. 90631981 Kjetil Thorsen mob. 94982458 | Anja Thorsen mob. 92662498 |
| Senior | Knut Arne Sandslett mob. 48867240 Rolf Syre mob. 90895382 Kjetil Bringaker mob. 97001537 | Bente Thorshaug mob. 97744964 Anja Thorsen mob. 92662498 |
| Senior - Drop-in damer | Marit N Sandhåland mob. 99225691 |
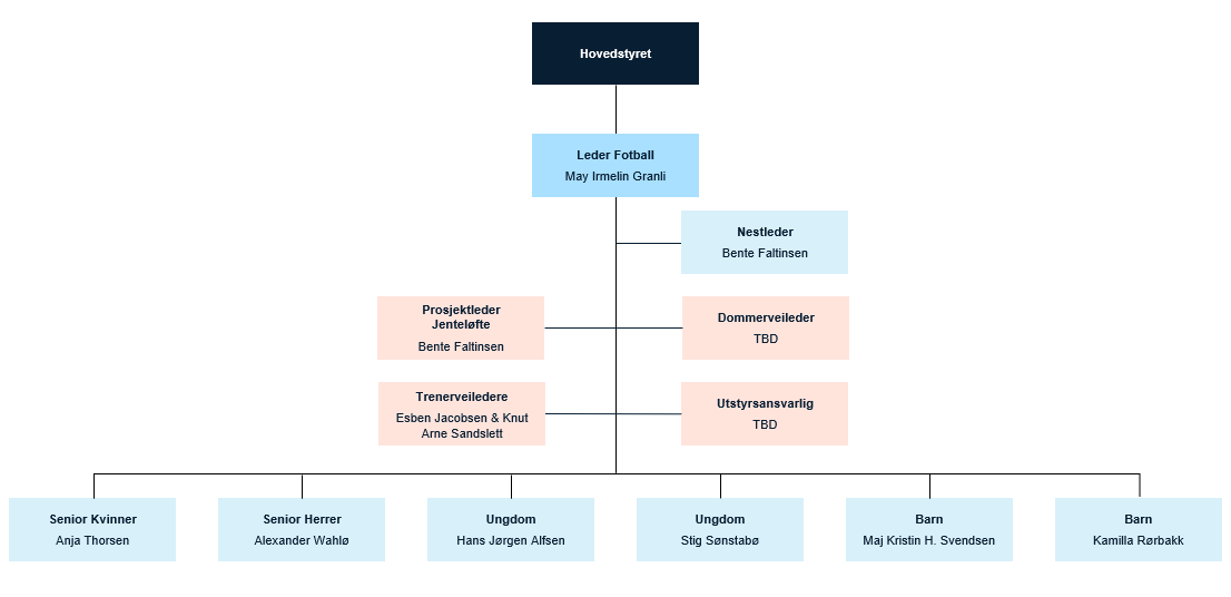
Styrets sammensetning og ansvar
Styret i fotballavdelingen er ansvarlig for alle lag i barne-, ungdoms- og seniorfotballen. Styret i fotballavdelingen skal bestå av minimum 7 personer, 1 leder, 1 nestleder og 5 styremedlemmer med ansvar for henholdsvis barne-, ungdoms- og seniorfotballen. I tillegg skal følgende verv utpekes av avdelingsstyret, vervene trenger ikke å tilfalle medlemmer av styret, men styret skal påse at alle verv har en ansvarlig:
For saker til styret kan e-posten [email protected] benyttes.
| Rolle | Navn | På valg | Telefonnummer |
| Leder | May Irmelin Granli | 2027 | 483 37 731 |
| Nestleder | Bente Faltinsen | 2026 | 468 03 313 |
| Styremedlem Seniorfotball (Kvinner) | Anja Thorsen | 2027 | 926 62 498 |
| Styremedlem Seniorfotball (Herrer) | Aleksander Wahlø | 2027 | 992 38 696 |
| Styremedlem Ungdomsfotball | Stig Sønstabø | 2027 | |
| Styremedlem Ungdomsfotball | Helge Knutsen | 2027 | 466 23 990 |
| Styremedlem Barnefotball | Maj Kristin H. Svendsen | 2026 | 996 22 877 |
| Styremedlem Barnefotball | Kamilla Rørbakk | 2027 | 940 57 751 |
| Utstyrsansvarlig (verv) | Helge Knutsen | IA | 466 23 990 |
| Trenerveileder (verv) | Knut Arne Sandslett | IA | 488 67 240 |
| Sport- og kvalitetsklubbansvarlig (verv) | TBA | IA | |
| Dommerveileder (verv) | TBA | IA | |
| Prosjektleder Jentefotballsatsing (nytt rekrutteringsinitiativ 2025) | Bente Faltinsen | IA | 468 03 313 |
Styret i fotballavdelingen har ansvar for:
- Organisering, utvikling og aktiviteten i barne-, ungdoms- og seniorfotballen.
- Å implementere og sikre etterlevelse av klubbens verdier, retningslinjer og regler i avdelingen, og bidra til at klubben oppnår sine kortsiktige og langsiktige målsetninger.
- Bidra i utarbeidelse og gjennomføring av rekrutteringsplanen i samråd med Rekrutteringsansvarlig
- Ta ansvar for å arrangere møter de er satt som eiere av i møteplan, samt bidra i møter de er satt som medarrangør
- Identifisere og få på plass trenere, lagledere og foreldrekontakter til de aktuelle lagene i avdelingen
- Legge planer og sikre utvikling og kompetanseheving av trenere, ledere og dommere.
- Sikre at alle aktuelle i avdelingen har nødvendige kvalifikasjoner og politiattest.
- Ivareta og holde oversikt over avdelingens utstyr, samt behandle og eventuelt gjøre innkjøp av utstyr som blir fremmet fra lagene.
- Behandle saker som meldes inn fra avdelingen, og eventuelt fremlegge aktuelle saker for hovedstyret ved behov.
- Utpeke verv fra avdelingen som kan representere avdelingens interesser og bidra i Hus-, anlegg og utstyrsutvalget, Kvalitet- og sportsutvalget, samt Arrangementsutvalget.
Se klubbhåndboken for mer detaljer om ansvar knyttet til hvert enkelt styremedlem.






